Increases productivity 30% with Gemini Enterprise, extending across an investment life cycle
Extends analysis of potential investment targets by 5X through Gemini Enterprise multimodal and multilingual support
A multimodal and agentic AI framework enables Premji Invest to reach a higher level of inference quicker
Google Cloud enables large data ingestion through multiple data connectors
With Gemini Enterprise, Premji Invest is identifying investment opportunities early and managing risks accurately, improving productivity by 30%.

As an investor in both private equity and public markets with a mandate to generate returns to fund the philanthropic endeavours of the Azim Premji Foundation, Premji Invest must identify opportunities quickly and manage risks effectively throughout an investment's life cycle. However, assembling, summarizing, and cross-referencing data, as well as meeting legal and compliance requirements, can eat into precious time and attention.
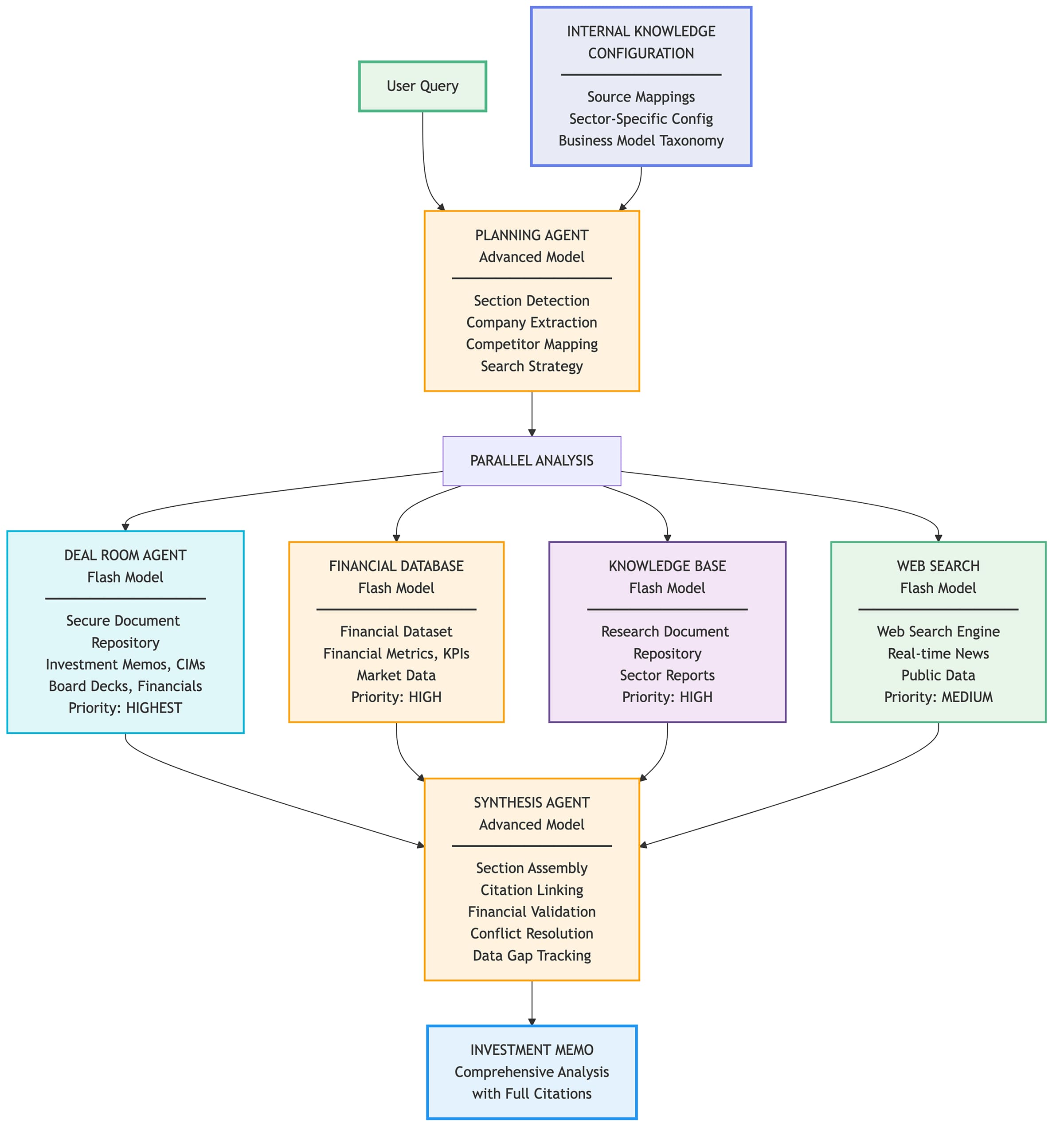
Using Gemini Enterprise, Premji Invest enhanced research and inferencing across an investment's life cycle and therefore its portfolio. The platform needed to feature distinctive functional layers—data, intelligence, and governance—to work in unison to support human decision-making.
We need to accurately capture and assess product quality and customer experience signals via translated text, audio and video product reviews. This is particularly important in India, which has such a wide range of languages and dialects.
Ramesh Nagarajan
Chief Digital Officer, Premji Invest
"We estimate that Gemini Enterprise delivers productivity improvements to our business by 30%," highlights Ramesh Nagarajan, Chief Digital Officer, Premji Invest. "It also extends analysis of potential investment targets by 5X."

At the data level, to make knowledge legible to AI, BigQuery and Cloud Storage serve as the foundation and manage both structured and unstructured data from multiple sources through extensive data connectors. The data connectors provide for large data ingestion. This gives the AI stack a broad, continuously refreshed base of information to reason over.
Then, the intelligence layer is orchestrated by Gemini Enterprise and Vertex AI due to their analytical and generative capabilities.
Gemini Enterprise quickly synthesizes market intelligence from a wide range of sources—public filings, news, research reports, product reviews, and proprietary databases—into structured, actionable research, rather than analysts spending days on this. It handles multimodal research, document analysis, legal reasoning, and content generation. Vertex AI enables custom agents and orchestration tailored to the firm's specific needs. Meanwhile, NotebookLM provides a conversational interface for exploring investment targets.
Gemini Enterprise's multimodal and multilingual support is particularly useful when evaluating B2C businesses. "We need to accurately capture and assess product quality and customer experience signals via translated text, audio and video product reviews. This is particularly important in India, which has such a wide range of languages and dialects," says Nagarajan.
In support of discipline toward governance, Cloud Identity and Google Cloud's data residency architecture ensure security, access control, and regulatory compliance. Multi-agentic frameworks on Gemini Enterprise are used to simplify and automate several essential, but time-consuming processes, such as regulatory update tracking, legal research, term sheet generation, and NDA review.
Google Cloud backed its infrastructure, data and AI services with skilled consulting and product teams that could help us mature our platform and applications quickly.
Ramesh Nagarajan
Chief Digital Officer, Premji Invest
Gemini Enterprise's contextual understanding of legal provisions and its ability to analyze commercial laws enable the legal team to operate with significantly greater speed.
"With Google Cloud, we can satisfy the demands of regulators and focus on building our business," says Nagarajan.
AI agents on the platform generate initial insights—structured extractions of key financials, risk factors, competitive positioning, and management claims. Armed with key AI-generated insights across social, financial, and economic signals, as well as strong governance, the investment teams can validate insights and dispassionately grade specific investment decisions. While the investment teams focus on judgment, relationships, and strategic allocation, the AI platform handles assembly, initial analysis, and pattern detection.

The firm's goal remains clear: generate superior returns to fund the philanthropic endeavours of the Azim Premji Foundation—and use AI as the lever that makes that possible at greater speed, accuracy, and scale.
As Google's AI models continue to advance—with improvements in layout parsing, agentic capabilities, and next-generation Gemini LLMs—the platform's inferencing quality improves in tandem, without requiring Premji Invest to rebuild its workflows.
"Google Cloud backed its infrastructure, data and AI services with skilled consulting and product teams that could help us mature our platform and applications quickly," Nagarajan said.

With offices in Bangalore and San Francisco, Premji Invest focuses on private equity and public markets investments, with the primary goal of supporting the philanthropic mission of the Azim Premji Foundation.
Industries: Financial Services, Private Equity and Public Markets Investments
Location: India
Products: Gemini Enterprise, Vertex AI, BigQuery, NotebookLM, Cloud Storage, Cloud Identity