Achieves 20-fold jump in content creation, earlier than planned
Expands capacity for over 20,000 users with consistent experience
Ensures consistent service during peak loads due to additional layers of redundancy
Learner Net sought Google Cloud solutions to help the business scale globally, improve redundancy, and leverage advanced AI solutions to better serve its growing consumer base.
Google Cloud offers a balanced approach: powerful computing infrastructure and a strong AI focus. This synergy between robust infrastructure and AI innovation perfectly matches our vision for integrating Agentic AI into our e-learning platform.
Joe Ngoi
Co-founder, Learner Net
As an edtech company serving a global community of more than 20,000 learners across Asia, Europe, Africa, the United States, and more, the growing demand and needs of its users saw Learner Net begin a search for a new partner to help it handle its business challenges better.
Using the suite of solutions from Google Cloud, Learner Net was able to address some of its issues effectively. The new hybrid approach allowed the business to evolve without scrapping its existing investments while simultaneously unlocking the scaling and AI-driven innovations critical to rapid growth.

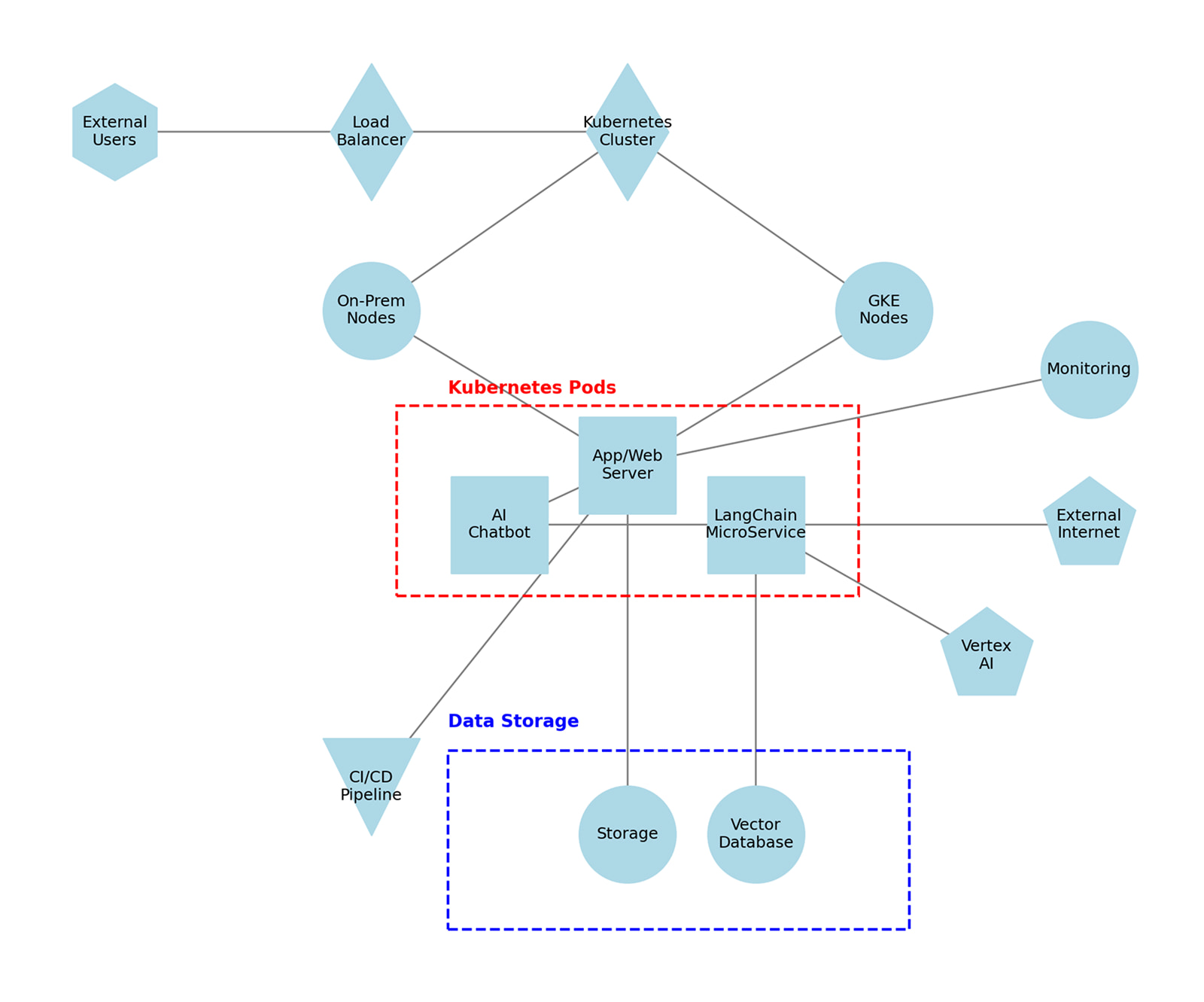
Using Kubernetes Engine, Learner Net now has the ability to scale and maintain high availability across multiple regions while ensuring consistent performance even during peak loads with more layers of redundancy.
Learner Net's drive to integrate AI into its offerings also benefits from the use of Compute Engine, which provides the flexibility to run resource-intensive AI workloads that can be scaled based on demand.
Additionally, doubled inference speeds through Vertex AI have unlocked massive content scalability, creating 20 times more content than before. All of these allow over 20,000 users to enjoy a fast, reliable learning experience.
We’ve benefited from comprehensive tutorials, direct communication with experts, and an excellent account management team that helps us optimize our usage and stay ahead of new features. The redundancy, performance gains, and scalability offered by Google Cloud continue to be key drivers of our global expansion in e-learning services.
Joe Ngoi
Co-founder, Learner Net

Learner Net is an edtech company with the main aim of sourcing dedicated teachers from all over the world to provide excellent education for global students.
Industry: Education
Location: Singapore
Products: Compute Engine, Kubernetes Engine, Gemini 1.5 Pro, Vertex AI